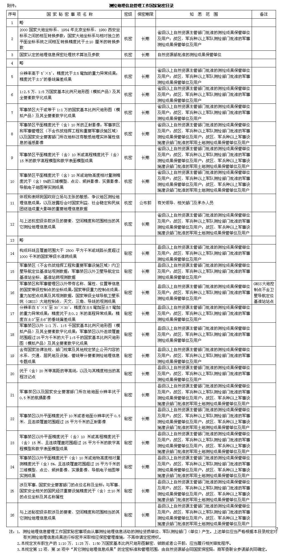
测绘地理信息管理工作国家秘密范围的规定
发布时间:2020-07-10浏览次数:0次
第一条 根据《中华人民共和国保守国家秘密法》和《中华人民共和国测绘法》有关规定,制定本规定。
第二条 测绘地理信息管理工作国家秘密包括:
(一)绝密级事项
1.泄露后会对国家安全、利益和领土主权及海洋权益造成特别严重威胁或者损害的;
2.泄露后会对国家重要军事设施、国家安全警卫目标造成特别严重威胁或者损害的;
3.泄露后会对国家整体军事防御能力造成特别严重威胁或者损害的。
(二)机密级事项
1.泄露后会对国家安全、利益和领土主权及海洋权益造成严重威胁或者损害的;
2.泄露后会对国家重要军事设施、国家安全警卫目标造成严重威胁或者损害的;
3.泄露后会对国家整体军事防御能力造成严重威胁或者损害的;
4.泄露后会对社会稳定和民族团结造成严重损害的。
(三)秘密级事项
1.泄露后会对国家安全、利益和领土主权及海洋权益造成威胁或者损害的;
2.泄露后会对国家重要军事设施、国家安全警卫目标造成威胁或者损害的;
3.泄露后会对国家局部军事防御能力造成损害的;
4.泄露后会对国家测绘地理信息核心技术水平、知识产权保护造成损害的;
5.泄露后会对社会稳定和民族团结造成损害的。
第三条 测绘地理信息管理工作中涉及其他部门或者行业的国家秘密,应当按照相关国家秘密范围的规定定密。
第四条 本规定由自然资源部和国家保密局负责解释。
第五条 本规定自2020年7月1日起施行。2003年12月23日国家测绘局、国家保密局联合印发的《关于印发<测绘管理工作国家秘密范围的规定>的通知》(国测办字〔2003〕17号)同时废止。


029-86287892 




